我爱竞赛网

 找回密码
 立即注册

QQ登录

只需一步,快速开始

分享到:
2020-9-22 17:02| 评论: 0 | 39181

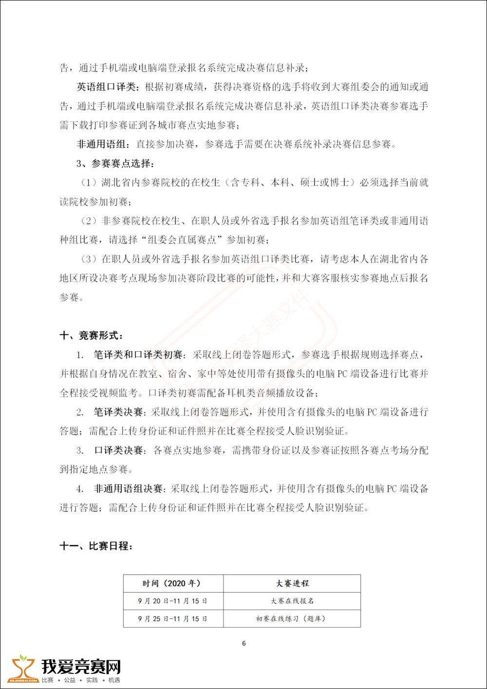
第27届湖北省翻译大赛

摘要: 报名时间:2020年9月20日至11月15日||主办方:湖北省翻译工作者协会、湖北省外事翻译中心||作为湖北省专业、权威、极具品牌价值的年度翻译赛事,湖北省翻译大赛已连续成功举办26届,参赛人数累计逾37万,为社会发掘 ...

第27届湖北省翻译大赛
报名时间:2020年9月20日至11月15日



本文信息搜集整理自互联网,信息版权及活动解释权归主办单位所有,我爱竞赛网仅作媒体支持。

官网报名地址:http://www.tahb.org.cn/
    暂时没有组队需求,您可以发起新的组队。
标题
需求人才
联系方式
团队介绍
 
我爱竞赛网赛事交流总群
1033914646
商业创业比赛交流群
736123778
设计广告比赛交流群
1077615736
科技IT类比赛交流群
1126516768
学科技能比赛交流群
1058454014
选秀歌唱比赛交流群
881238320
兴趣爱好比赛交流群
1108356255
公益志愿者交流群
1045874258
青年机遇信息交流群
1058095728

最新评论

本月同类热门 · · · · · · ( 更多 )

热门英语竞赛 · · · · · · ( 更多 )

全站热门信息 · · · · · · ( 更多 )

比赛经验交流 · · · · · · ( 更多 )

    返回顶部