我爱竞赛网

 找回密码
 立即注册

QQ登录

只需一步,快速开始

分享到:
2026-3-24 15:12| 评论: 0 | 6665

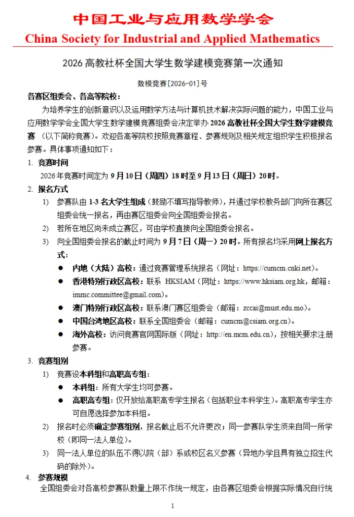
2026年高教社杯全国大学生数学建模竞赛

摘要: 2026年高教社杯全国大学生数学建模竞赛||竞赛时间:9月10日18时至9月13日20时

2026年高教社杯全国大学生数学建模竞赛

竞赛时间:9月10日18时至9月13日20时


点击下方卡片关注“大学生数学竞赛”

后台回复【高教社杯】获取往届赛题及优秀论文

本文信息搜集整理自互联网,信息版权及活动解释权归主办单位所有,我爱竞赛网仅作媒体支持。



报名联系方式:

参赛队由13名大学生组成(鼓励不填写指导教师》,并通过学校教务部门向所在赛区组委会统一报名,再由赛区组委会向全国组委会报名。

    暂时没有组队需求,您可以发起新的组队。
标题
需求人才
联系方式
团队介绍
 
我爱竞赛网赛事交流总群
950937811
商业创业比赛交流群
689597954
设计广告比赛交流群
1036215509
科技IT类比赛交流群
1140239813
学科技能比赛交流群
639938039
选秀歌唱比赛交流群
689011375
兴趣爱好比赛交流群
1038447309
公益志愿者交流群
922161265
青年机遇信息交流群
630674386

最新评论

本月同类热门 · · · · · · ( 更多 )

热门英语竞赛 · · · · · · ( 更多 )

全站热门信息 · · · · · · ( 更多 )

比赛经验交流 · · · · · · ( 更多 )

    返回顶部